類風濕性關節炎綜合概述 (Rheumatoid Arthritis: Comprehensive Overview)
童綜合醫院 風濕免疫科 劉彥辰醫師
一、 前言 (Introduction)
介紹了類風濕性關節炎(Rheumatoid Arthritis, RA)的基本概念與臨床特徵。
- 疾病定義:RA 是一種慢性、長期且全身系統性的自體免疫性發炎疾病。
- 主要受累部位:主要影響身體的滑膜(Synovium)。
- 病理過程:滑膜發炎導致持續性的滑膜炎(Persistent Synovitis),進一步引發關節發炎,最終導致軟骨損壞(Cartilage Damage)與骨質侵蝕(Bone Erosion),造成關節變形並嚴重影響生活功能。
- 臨床特徵:
- 好發部位:以小關節為主。包括:
- 手部的 MCP(掌指關節)、PIP(近端指節關節)。
- 手腕(Wrists)。
- 足部的 MTP(蹠趾關節)。
- 典型症狀:通常呈現對稱性(Symmetric)的多發性關節炎(Polyarthritis)。臨床症狀包括關節的腫痛、長時間的晨間僵硬(Morning Stiffness) 以及活動受限。
- 好發部位:以小關節為主。包括:
- 流行病學與風險:
- 全球盛行率約為 0.5% 到 1%。
- 以女性患者為主。
- 遺傳風險:若同卵雙胞胎中一人罹病,另一人的罹病風險會大大上升。
二、 病生理機轉 (Pathogenesis)
RA 發展的複雜過程,強調這是一連串事件造成的("Multi-hit" 疾病模型)。
1. 疾病發展的大方向
RA 的產生並非單一因素,而是結合了先天與後天因素:
- 先天不良(Genetic Susceptibility):本身具有基因上的易感性(如 HLA-DR Shared Epitope)。
- 後天失調(Environmental & Mucosal Triggers):合併周圍環境的觸發因素(如吸菸、微生物感染)。
- 自體抗體產生(Autoantibody Development):身體喪失免疫耐受性,開始針對自身組織產生抗體(如 ACPA、RF)。
- 免疫放大效應(Immune Amplification):抗體累積引發免疫反應放大,導致系統性喪失免疫耐受性與滑膜浸潤。
- 組織損傷與臨床症狀:最終在關節組織產生創傷,導致軟骨與骨骼破壞,臨床症狀顯現。
2. 先天基因易感性(The Genetic Blueprint)
將"先天不良"具體化,指出其核心在於對含瓜氨酸胜肽(Citrullinated Peptide) 的免疫耐受性喪失。
- HLA 相關基因:主要是 HLA-DR 基因,特別是帶有 Shared Epitope (SE) 序列的等位基因。這種 MHC-2 分子更容易將調整過(瓜氨酸化)的蛋白呈現給免疫細胞,進而引發病變。
- 非 HLA 相關基因:影響胜肽代謝路徑或免疫調節:
- PADI4:一種酵素,負責將胜肽轉化為瓜氨酸胜肽。若 PADI4 基因表現強勢,體內更容易累積這種胜肽,導致耐受性失調。
- PTPN22:調節 T 細胞受體(TCR)訊號閾值。
- TNF、IL-6:本身即為發炎性細胞激素(Cytokines),基因變異可能導致身體更容易傾向發炎狀態。
3. 環境與黏膜觸發因素(Environmental & Mucosal Triggers)
環境因素充當發動疾病的催化劑(Trigger):
- 吸菸(Smoking):最重要的環境風險因子。大量吸菸會促進肺部 PADI 表現,導致蛋白質大量瓜氨酸化,累積過多瓜氨酸胜肽,引發免疫耐受性失調。
- 微生物(Microbiota):
- 牙周病菌:如牙齦單胞菌(Porphyromonas gingivalis)及放射腺菌(Aggregatibacter actinomyetemcomitans),會加重發炎並增加瓜氨酸蛋白的產生。
- 腸道菌相失衡也可能有關。
- 病毒感染(Viral Triggers):如 EB 病毒(EBV)及小病毒 B19(Parvovirus B19)。它們的身上的基因片段或蛋白質與人體瓜氨酸蛋白相似,感染後產生的免疫反應可能錯誤攻擊人體組織(分子模擬 Molecular Mimicry),引發免疫失調。
4. 自體抗體網絡 (Autoantibody Networks)
免疫失調後,身體會產生多種抗體,是臨床前階段的重要標記:
- 抗瓜氨酸蛋白抗體(ACPA / Anti-CCP):
- 臨床特異性最高。
- 在臨床關節炎發作數年前即可偵測到。
- 針對 Vimentin、Fibrinogen、Type 2 Collagen 等結締組織蛋白。其亞型 MCV 抗體與侵略性疾病進程相關。
- 類風濕因子(Rheumatoid Factor, RF):
- 臨床最常見,敏感度高但特異性低。
- 慢性感染(如 B 肝、C 肝)也可能導致偽陽性。
- 高力價的 RF 與嚴重的疾病負荷及心血管風險相關。
- 其他抗體(多處於基礎研究階段):抗氨甲醯化蛋白抗體(Anti-CarP,與吸菸強烈相關,可存在於 ACPA 陰性患者)、Anti-MAA 抗體(反映氧化壓力與發炎)。
5. 滑膜病理與細胞機轉:從發炎到結構破壞
抗體累積後,進一步影響細胞與微環境,形成病理性循環。
A. 滑膜組織的病變 (Synovial Histopathology)
- 正常滑膜:結構有序,內層(Intima)僅 1-2 層細胞,下層(Sublining)細胞稀疏。
- RA 滑膜:發生顯著病理變化。
- 內層增生(Hyperplasia):增厚至 4-10 層細胞。
- 血管新生(Neo-angiogenesis)與炎症細胞浸潤:下層充滿發炎細胞(T 細胞 30-50%、B 細胞 ~5%、巨噬細胞 20%)。
- 血管翳(Pannus)形成:形成具破壞性的楔形組織,主動侵蝕鄰近軟骨與軟骨下骨。
B. 類纖維母細胞滑膜細胞 (Fibroblast-like Synoviocytes, FLS) 的關鍵角色
FLS 不是被動的旁觀者,而是主動的參與者與疾病放大器。
- 惡性細胞化特徵(Metastatic-like properties):受 cytokines 影響,FLS 變得具有侵襲性、移行能力、抗凋亡能力,並能轉移至其他關節。
- 自主侵蝕能力:研究證明,即使移除老鼠體內的 T 與 B 細胞,植入的 FLS 仍能自主侵犯軟骨。
- 破壞機制:FLS 釋放基質金屬蛋白酶(MMPs) 導致軟骨基質崩壞。
C. 滑膜液作為"放大反應器" (Synovial Fluid as Amplification Reactor)
滑膜液不只是發炎產生的積水,它自主地增強先天免疫活化。
- 嗜中性球(Neutrophils)募集與活化:滑膜液刺激大量嗜中性球湧入關節腔。
- 毒性物質釋放:嗜中性球釋放反應性氧蛋白(ROS)、蛋白酶,以及嗜中性球胞外陷阱(NETs)。
- 發炎回圈:NETs 等發炎物質進一步刺激抗體產生(免疫複合體形成),抗體活化 T 細胞與巨噬細胞,再次募集更多嗜中性球,形成無法自解的發炎循環。
D. 細胞激素與趨化激素網絡 (Cytokine & Chemokine Networks)
- 核心發炎三聯體(Core Triad):TNF、IL-6、IL-1,驅動滑膜發炎、 tissue destruction 與硬骨的破骨細胞(Osteoclast)活化。
- Th17 相關路徑:IL-17, IL-21, IL-22 也占重要角色,影響骨質疏鬆與發炎。
E. 缺氧與血管新生 (Hypoxia & Angiogenesis)
- 滑膜上層高耗氧,但在 Pannus 深處處於缺氧狀態(pO2 下降) 及酸性環境。
- 缺氧刺激血管內皮生長因子(VEGF)與缺氧誘導因子(HIF-1α) 增加。
- 導致不健康的血管新生(immature vasculature),無法有效供氧,反而導入更多發炎細胞,惡化病況。
6. 病理總結與結構破壞 (End Effectors)
最終導致 irreversible 的關節損壞:
- 軟骨破壞(Cartilage Destruction):主要由 FLS 釋放 MMPs 驅動。
- 骨骼破壞(Bone Destruction):由 TNF 和 IL-1 刺激 RANKL 表現,活化破骨細胞(Osteoclasts) 導致骨侵蝕。
7. 疾病演進時間軸:從前臨床到臨床 (Disease Progression Arc)
將上述機轉歸納為四個連續階段:
- 黏膜免疫活化:起源可能在肺、口腔或腸道。
- 無症狀自體免疫:出現 ACPA、RF 等抗體,抗體力價逐漸升高,可早於臨床症狀數年。
- 亞臨床發炎:臨床尚未出現症狀,但超音波或 MRI 可偵測到滑膜炎(Synovitis)或骨髓水腫。
- 臨床關節炎:累積足夠傷害後,出現明顯的紅熱腫痛症狀。
三、 臨床表現 (Clinical Presentation)
RA 的典型與非典型臨床特徵。
1. 關節表現(Articular Manifestations)
-
典型受累關節:手部 MCP、PIP、手腕;足部 MTP。
-
不常侵犯的關節:
- DIP(遠端指節關節)很少被侵犯,若 DIP 腫痛應優先考慮骨關節炎(OA)或肝癬性關節炎(PsA)。
- 中軸脊椎:除 C-spine(頸椎) 外,不太影響其他脊椎部位。
- 頸椎特別注意:必須評估 C1-C2 不穩定與環樞椎半脫位(atlantoaxial subluxation)。在開刀或插管前,影像學評估至關重要。
-
發作模式(Patterns of Onset):
- 緩慢隱襲(Insidious, 55%-65%):最常見,數週到數月內對稱性小關節逐漸波及。
- 急性發作(Acute, 8%-15%):爆發性多發性關節炎。
- 中間模式(Intermediate):數天至數週內發展。
- 非典型表現:起初可能以滑囊炎(Bursitis)或正中神經的腕隧道症候群(Carpal Tunnel Syndrome) 表現。
-
後期關節變形:
- 手部:尺側偏斜(Ulnar deviation)、掌側半脫位(Volar subluxation)、天鵝頸變形(Swan Neck)、扣眼變形(Boutonnière)。
- 足部:early MTP 滑膜炎與半脫位。
- 膝關節:貝克氏囊腫(Baker cyst,若破裂可能模擬深部靜脈栓塞 DVT)。
- 顳顎關節(TMJ):咀嚼疼痛。
2. 關節外表現:系統性威脅(Extra-articular Manifestations)
RA 不僅影響關節,還是一個系統性疾病,與長期病死率相關。
- 全身症狀:疲倦(Fatigue)很常見。高燒(high fever)則較少見,出現時應考慮其他診斷。
- 肺部病變:
- 肋膜積水(Pleural Effusion):特徵為低葡萄糖、低 pH、高 LDH。
- 間質性肺病(Interstitial Lung Disease, ILD):日益受到重視,可能早於關節症狀出現。HRCT 典型表現為 UIP (Usual Interstitial Pneumonia) 模式。
- 皮膚:類風濕結節(Rheumatoid Nodule)。
- 好發於伸側表面與壓力點。
- 與藥物的關係:使用 Methotrexate (MTX) 治療時可能誘發(MTX-induced nodulosis)。若治療前已有,MTX 可能使其消除;若治療後才出現,則考慮是 MTX 造成的。
- 心血管疾病(CV Risk):全身性慢性發炎(TNF, IL-1, IL-6)、氧化壓力、血脂異常與自體抗體共同導致內皮細胞功能失調,加速動脈粥狀硬化,顯著增加心血管風險。
- 眼睛:乾眼症(Keratoconjunctivitis Sicca)是最常見表現。其他包括上鞏膜炎(Episcleritis)、鞏膜炎(Scleritis,可導致嚴重疼痛甚至失明)。
- 血液系統:
- 費爾蒂症候群(Felty’s Syndrome):典型三聯症(Triad)包括 RA、脾臟腫大(Splenomegaly)及白血球/嗜中性球減少(Leukopenia/Neutropenia)。與 RF/ANA 陽性及高感染風險相關。
- 慢性疾病貧血(Anemia of chronic disease)。
- 惡性腫瘤風險:淋巴瘤(lymphoproliferative malignancy)與肺癌風險增加。
四、 診斷與評估 (Diagnosis & Assessment)
1. 診斷工具 (Diagnostic Toolkit)
- 臨床線索:小關節滑膜炎、手腕/手/腳受累、超過 1 小時的晨僵。
- 實驗室檢查:
- 發炎指標:ESR、CRP 上升。
- 自體抗體:RF(陽性率高)、ACPA(特異性高)。也可能出現低力價的 ANA。
- 血液學:可能出現正常紅血球性貧血及血小板增多。
- 影像學:
- 傳統 X 光:早期可能正常,後期可見 Erosion(骨腐蝕)、Joint Space Narrowing(關節腔變窄)、Juxta-articular Osteopenia(關節周圍骨質疏鬆)。
- 肌肉骨骼超音波 (Echo) 與 MRI:比 X 光更敏感。能更早期偵測到亞臨床滑膜炎、骨髓水腫與早期骨腐蝕(Erosion)。超音波配合 Power Doppler 可觀察發炎區域的血流增加情形(Synovitis)。
2. 診斷標準的演進:從 1987 到 2010 ACR/EULAR (Diagnostic Paradigm Shift)
- 比較了兩代標準:
- 1987 年標準:過於嚴苛,需要納入 RA Nodule、X 光 Erosion 等後期表現才能確診,導致診斷時病人已發展至後期。
- 2010 年標準:更新精神在於"提早診斷(Early Diagnosis)"。提高敏感度但犧牲部分特異性。採用多積分綜合評估,強調早期血清學標記與急性發炎反應物質。
- 2010 ACR/EULAR 分類標準詳細內容:
總分 10 分,≧ 6 分即可確診為 RA。評估四大面向:
- 受累關節數目(Joint Involvement, 0-5分):小關節比重最大。
- 大關節:肩、肘、髖、膝、踝。1 個大關節 0 分,2-10 個 1 分。
- 小關節:MCP、PIP、手腕、MTP。1-3 個小關節 2 分,4-10 個小關節 3 分,>10 個關節(至少包含 1 個小關節)得 5 分。
- 註:排除 DIP、第 1 Carpometacarpal、第 1 MTP 關節。
- 血清學檢查(Serology, 0-3分):
- RF 與 ACPA 均陰性:0 分。
- RF 或 ACPA 低陽性(Low-positive, <3倍正常值上限):2 分。
- RF 或 ACPA 高陽性(High-positive, >3倍正常值上限):3 分。
- 急性期反應物質(Acute Phase Reactants, 0-1分):CRP 或 ESR 異常得 1 分。
- 症狀持續時間(Duration of Symptoms, 0-1分):滑膜炎症狀≧ 6 週得 1 分。
- 受累關節數目(Joint Involvement, 0-5分):小關節比重最大。
3. 鑑別診斷 (Differential Diagnoses)
在確診 RA 前,必須排除其他原因導致的關節炎:
- 病毒感染:HBV、HCV、Parvovirus B19。
- 結晶性關節炎與細菌性關節炎:焦磷酸鈣沉積症(CPPD pseudo-RA)、痛風(Gout)。
- 全身性疾病:甲狀腺疾病、惡性腫瘤相關關節炎。
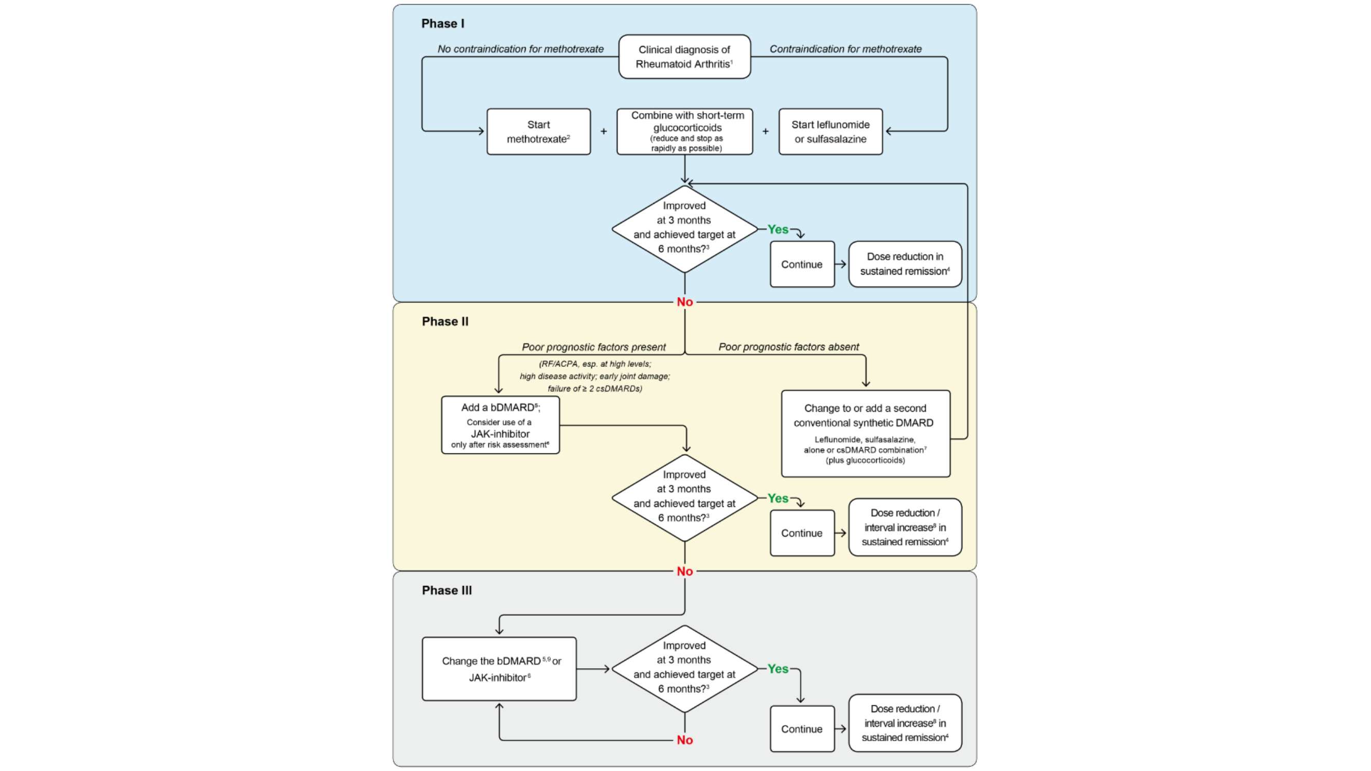
五、 治療與處置 (Management & Treatment)
1. 治療演進與核心策略
- 三十年演進:
- 過去 (Past):反應性管理(Reactive Management),核心哲學在於姑息性症狀緩解,使用固定藥物療法,往往接受並導致結構性損壞。
- 現在 (Present):策略驅動管理(Strategy-Driven Management),強調早期診斷、早期治療、目標導向。大部分新診斷患者能達到緩解(Remission)或低疾病活動度(LDA),重點在於維持功能與提高生存率。
- 目標導向治療 (Treat-to-Target, T2T):
- 核心目標:盡量降到緩解(Remission)或低疾病活動度(Low Disease Activity)。
- 關鍵步驟:設定目標、嚴密監控、若未達標則立即調整與升階治療(Adapt & Escalate)。
- 時機:越早治療預後越好,存在一個有限的"機會之窗(Window of Opportunity)"來防止不可逆的關節損傷。
2. 藥物治療分類與角色
A. 過渡性藥物:類固醇 (Glucocorticoids) 與 NSAIDs
- 角色:症狀控制橋樑(Symptom Control Bridge)。為免疫調節藥物(DMARDs)爭取生效時間(DMARDs 需 1-3 個月生效)。
- 類固醇(Glucocorticoids):
- 具快速抗發炎效果。低劑量(<5 mg/day)可能稍微減緩 X 光進程。
- 長期副作用:高血壓、高血糖、感染、CV Risk、骨質疏鬆、GI 出血。
- 目標維持劑量:0 mg。應盡量逐漸減量至停藥。若無法減量,代表目前的 DMARD 治療策略無效。
- NSAIDs:
- 止痛與降發炎,但對結構性病變完全沒有幫助。
- 長期使用有 GI、CV 與腎毒性風險。DMARD 生效後應停用。
- 臨床原則:類固醇與 NSAIDs 不應作為 RA 的單獨療法(standalone therapies)。
B. 傳統合成免疫調節藥物 (Conventional Synthetic DMARDs, csDMARDs)
csDMARD 是 RA 治療的核心基礎。
- Methotrexate (MTX):治療的基石(Cornerstone)。
- 起始策略:每週起始劑量至少 15mg(約3-6顆),搭配葉酸。
- 劑量調整:6-12 週內觀察反應與肝腎功能、白血球副作用。若控制不住,逐步調升至每週 20-25mg。
- 路徑轉換:若口服吸收不佳,可轉換為皮下注射(subcutaneous)。
- 臨床警示:在未確認 MTX 已達最適化劑量與路徑前("Right Dose, Right Route, Right Duration"),不應過早升階至生物製劑。
- Sulfasalazine (SSZ, 斯樂):
- 較常使用。代謝後調節免疫。
- 三聯療法(Triple Therapy, MTX+HCQ+SSZ) 的重要組成,可能提供較快的短期反應。
- 需注意蠶豆症(G6PD deficiency) 問題。懷孕患者使用相對安全。
- Hydroxychloroquine (HCQ, 奎寧):
- 藥性最溫和,調節免疫功能。懷孕患者相對安全。
- Leflunomide (LEF, 來氟米特):
- 調節嘧啶(Pyrimidine)代謝。具肝毒性風險。
- 具致畸胎性,孕婦不建議使用。
- Azathioprine (AZA, 移護寧):
- 調節嘌呤(Purine)代謝。
- 需注意 TPMT 酵素缺陷導致的骨髓抑制與肝炎風險。
- Cyclosporine (CSA, 環孢靈):
- 需小心高血壓與腎毒性問題。
C. 進階治療 (Advanced Therapy):生物製劑與標靶藥物
當三種(或至少兩種充分治療的)csDMARDs 組合治療失敗後,考慮使用。
- TNF 抑制劑 (TNF Inhibitor):
- 包括 Etanercept (N博), Infliximab, Adalimumab (復邁), Golimumab, Certolizumab pegol。
- 具十年以上歷史,作用快速,能停止骨侵蝕損傷。
- 風險:增加結核病(TB)活化風險。
- IL-6 抑制劑:
- 如 Tocilizumab (安挺樂), Sarilumab。單獨使用有效。注意血脂上升與肝炎風險。
- T 細胞共同刺激阻斷劑 (Abatacept, 恩瑞舒):
- CTLA-4-Ig。阻斷 T 細胞與 B 細胞間的共同刺激訊號(CD28 與 CD80/86)。在特定族群安全性高。
- B 細胞清除劑 (Rituximab, 莫須瘤):
- anti-CD20 monoclonal antibody。特別適用於 RF/ACPA 陽性且對其他療法頑固的患者。
- JAK 抑制劑 (JAK Inhibitor):
- 標靶csDMARDs。小分子、口服。包括 Tofacitinib (捷抑炎), Baricitinib (艾瑞斯), Upadacitinib (銳vo)。
- 阻斷 JAK/STAT 訊號通路(如 IL-6, IFN-α, IL-23 訊號),有效抑制趨化激素表現。單獨使用有效。
- 風險:帶狀疱疹(Herpes Zoster)與血栓風險。
D. 進階治療的轉換與維持策略 (Switching & Tapering)
- 轉換策略(Switching):第一種 TNF 抑制劑失敗後:
- 若是續發性失敗(Secondary Failure,原本有效後來變無效)或出現抗藥性抗體、副作用:可換成另一種 TNF 抑制劑。
- 若是原生性無反應(Primary Non-Response,從一開始就無效):建議換成不同機轉的藥物(如 IL-6, JAKI, Rituximab, Abatacept)。
- 臨床原則:不建議合併兩種高級療法(如 TNF+TNF 或 TNF+JAK),會顯著增加感染風險而不增加療效。
- 減量策略(Tapering):達到持續緩解後的目標:
- 首要停用類固醇與 NSAIDs。
- 達成不需類固醇的緩解。
- 逐漸減少 DMARDs 劑量。血清陰性(seronegative)與超音波正常是成功的預測因子。
3. 疾病活動度評估工具 (Disease Activity Composite Indices)
治療 3 到 6 個月需評估活動度以調整藥物。
- DAS28 (Disease Activity Scale in 28 joints):
- 臨床最常用。計算 28 個關節的壓痛數目(TJC)、腫脹數目(SJC),結合病人的主觀量表(GH)與 Lab Data(ESR 或 CRP)。
- DAS28-CRP 指數定義:
- > 5.1:高活動度 (HDA) -> 無反應 (No response)。
- 3.2 ~ 5.1:中活動度 (MDA) -> 若 DAS28 降幅介於 0.6~1.2,算中等反應;若降幅 >1.2,算良好反應(視初始狀態)。
- < 3.2:低活動度 (Low Disease Activity, LDA) -> 良好反應 (Good response)。
- 註:治療 3-6 個月評估,DAS28 降幅 > 1.2 代表良好治療反應,0.6~1.2 為中等,< 0.6 為完全無進步。
- DAS28 計算的關節與 2010 標準的差異:
- DAS28 只算 28 個關節:包括 Shoulder, Elbow, Wrist, MCP, PIP, Knee。
- 下肢部分只算到 Knee,排除了 Hip, Ankle, MTP。
- 註:DIP 與 CMC 關節在 DAS28 與 2010 標準皆未納入。
- 其他工具:
- SDAI (Simplified Disease Activity Index):臨床試驗 Remission 定義≦ 3.3。
- CDAI (Clinical Disease Activity Index):不需 CRP,臨床實踐 Remission 定義≦ 2.8。
4. 健保給付規定摘要 (健保條文準則)
大部分高級免疫調節藥物需健保給付申請,其條款可視為一種治療準則。
- 生物製劑/JAKI 給付門檻:
- 患者接受兩種 synthetic DMARDs (csDMARDs) 失效。
- 失效定義與充分治療:
- 使用 csDMARDs 治療至少 6 個月以上。
- 其中 2 個月需達到標準 target dose。
- 給付標準劑量參考:
- Methotrexate (MTX):標準 Target dose 每週 15-20 mg (治療劑量 7.5mg/週)。
- Sulfasalazine (SSZ):標準 Target dose 40mg/day (治療劑量 2g/day)。
- DAS28 分數無下降(如小於特定門檻)且符合其他條件即可申請高級療法。
六、 共病與特殊議題 (Comorbidities)
除關節治療外,也需全面監控共病。
- 心血管風險(CV Risk)監控:RA 患者心血管風險較高。
- 積極調脂控制(Lipid Control):降血脂藥物(Statins)對 RA 患者具等同一般人的 CV 風險降低效果。
- 嚴格血壓控制(BP Control)。
- 戒菸:同時降低 CV 風險與 RA 治療阻抗性。
- 生育議題(Reproductive Health):需小心藥物毒性與致畸胎性(pre-conception monitoring)。
- 紅燈區(Teratogenic - Hard Stop):Methotrexate (MTX) 與 Leflunomide (LEF) 具有強烈致畸胎性,準備怀孕前需提早停藥。
- 綠燈區(Relatively Safe - Continue):奎寧 (HCQ) 與 Sulfasalazine (SSZ) 相對安全。生物製劑中的 Certolizumab (Simsia) 因分子結構特性,在懷孕與哺乳期間也是安全的。
- 急性感染與手術時的藥物調整(Q&A 討論重點):
- 天秤的平衡:在自體免疫(RA flare)與感染控制間取得平衡。
- 原則:
- 輕微藥物可保留:奎寧 (HCQ)、NSAIDs 等對抵抗力影響較小者可繼續使用。
- 類固醇原則不變:若本來就有用,原則上不應停藥,以防止急性腎上腺衰竭(Adrenaline Servant Syndrome)及防止 RA flare-up。若關節腫脹嚴重,可考慮微調劑量。
- 暫停強效免疫抑制劑:強效生物製劑(如 TNF 抑制劑、JAKI)、MTX、Leflunomide 等,在急性感染或手術前應先暫停。
- 需個案分析 (Case by Case) 並權衡利弊。
七、 結論 (Conclusion)
- 診斷核心:以 ACR/EULAR 2010 年標準為主,≧ 6 分即可確診,精神在於提早診斷。
- 病生理核心:滑膜細胞(FLS)與滑膜細胞激素(Cytokines)處於病生理核心位置,FLS 是具侵襲性的主動參與者。
- 臨床表現:以對稱性 PIP, MCP 關節侵犯為主,後期可出現典型變形(Swan Neck, Boutonnière, Ulnar Deviation)。
- 系統性考量:必須重視關節外表現,特別是 ILD(間質性肺病)、CV Risk(心血管風險)與眼睛病變。
- 治療原則:T2T(目標導向治療)、早期干預、MTX 基礎、合理升階與適時減量。
