成人糖尿病患者疫苗接種建議指引 (2025-2026 Updated)
長庚大學感染科 李禎詳教授
目錄
- 全球與本土指引概覽及呼吸道疫苗趨勢
- 流感疫苗 (Influenza Vaccine)
- 呼吸道融合病毒疫苗 (RSV Vaccine)
- 肺炎鏈球菌疫苗 (Pneumococcal Vaccine)
- 帶狀皰疹疫苗 (Zoster Vaccine)
- 其他重要疫苗建議 (Other Core Vaccines)
- 糖尿病患者長期血糖控制與疫苗反應研究
- 臨床實踐整合與核心總結
- 附錄:2025年成人糖尿病患者疫苗接種建議核心清單圖表
第一部分:全球與本土指引概覽及呼吸道疫苗趨勢
一、 參考基準:美國 CDC 成人免疫程序 (2025)
在探討糖尿病患者的疫苗接種時,首要參考基準為美國 CDC 每年發布的最新成人免疫程序指引,其將疫苗施打依據年齡與醫療狀況(共病) 進行劃分。
1. 按年齡區分的常規接種 (Table 1)
年齡本身即為感染與重症的風險因素,主要考量是年長者的免疫能力通常較差(免疫老化),因此需要特別的疫苗考量。常規分層包括 19-26 歲、27-49 歲、50-64 歲,以及 65 歲以上。
- 健康成人的防護底線 (Baseline): 不論有無共病,只要達到特定年齡,即應施打特定疫苗。
- 全齡通用的核心防護: 每年一劑流感疫苗、每年 1 劑或多劑最新版 COVID-19 疫苗、每 10 年接種一次 Tdap/Td 加強針。
- 特定年齡起始:
- 19-26歲: 常規接種 HPV 疫苗。
- 50歲以上: 施打兩劑帶狀皰疹疫苗 (RZV)。
- 針對 65 歲以上長者的優先推薦: 因免疫反應較差,美國 CDC 與 ACIP 優先推薦長者使用增強型流感疫苗,包括高劑量 (HD-IIV3)、重組 (RIV3) 或佐劑 (aIIV3) 疫苗,而非標準劑量無佐劑疫苗。高劑量疫苗含有 4 倍抗原量,重組疫苗抗原更精確且劑量為 3 倍,佐劑疫苗則透過鯨蹄精佐劑(如 MF59®)加強免疫反應,皆旨在使免疫細胞更容易抓取抗原。
2. 按醫療狀況(共病)升級防護 (Table 2)
當成人患有共病時,疫苗施打的防護網必須隨之升級。美國 CDC 將糖尿病 (Diabetes) 獨立列出作為特別考量的類別,其他狀況包括免疫功能低下、心血管疾病、腎病變、肝臟疾病等。
二、 呼吸道相關疫苗:流行病學與施打時程
這包括流感疫苗、COVID-19 疫苗與 RSV (呼吸道融合病毒) 疫苗。
1. 北半球流行期與施打時程
- 流行時間: 通常從每年 10 月開始,一直持續到次年 2 月或 3 月下滑。
- 施打時機: 為了在流行高峰前建立足夠保護力,疫苗施打的最佳時間通常落在流行開始前兩個月,因此台灣通常在 10 月份 開始大規模施打。
2. 三種病毒的住院率趨勢 (2022-2025 監測數據分析)
根據 2022 年至 2025 年的週住院率監測圖表:
- 流感 (Flu): 一直佔據著很高的盛行率,在冬季(12 月-1 月)達到最高峰。
- COVID-19: 相較於 2022 年的高峰,至 2025 年已下滑至較低水準。但與其他兩者不同的是,COVID-19 在夏天有時會出現一波小流行。
- RSV: 過往可能因非場規監測而存在 Under detection(偵測不足) 的情況。一旦展開監測,可以發現 RSV 的流行時間與流感幾乎同步,最高峰同樣落在冬天的 12 月到 1 月。RSV 並不像 COVID-19 那樣會在夏天出現小規模流行。
第二部分:流感疫苗 (Influenza Vaccine)
一、 市面上的流感疫苗種類與特性
演講者整理了台灣市面上可見的流感疫苗廠牌與特性。
- 製程工藝: 主要分為雞蛋培養與細胞培養兩種。絕大多數廠牌皆提供針劑公費及自費選項。
- 活毒減毒疫苗 (LAIV - 鼻噴劑):
- 主要用於兒科(適用 2-17 歲)。
- 禁忌: 由於是活毒減毒疫苗,免疫不全者(例如脾臟切除病人)不適合使用。
- 增強型流感疫苗(適用於年長者):
- 佐劑型 (Fluad): 雞蛋培養,適用於 65 歲以上。
- 高劑量 (Flublok): 重組蛋白技術產生抗原(非雞蛋/細胞培養),劑量為傳統疫苗的 3 倍。適用 65 歲以上。
二、 疫苗選擇考量:細胞疫苗 vs. 傳統雞蛋疫苗
針對不同製程疫苗的保護力比較,年齡是關鍵因素:
- 現有研究結論: 目前並無研究證實哪一種禽流感疫苗(不同亞型)比較好。
- 65 歲以下族群(較年輕): 大多數研究顯示,細胞培養疫苗的保護力優於傳統雞蛋培養疫苗。
- 65 歲以上族群(長者): 研究數據卻顯示,標準劑量的細胞疫苗在 65 歲以上長者中無明顯優勢。
三、 長者保護力加強策略:高劑量、重組與佐劑疫苗
1. 長者免疫反應低下的問題
研究顯示,年長者對流感疫苗的抗體反應整體低年輕人(18-49 歲)2-4 倍。標準流感疫苗的抗體保護力僅持續約 4-6 個月(針對 A(H3N2) 的保護力通常在接種後 120 天就變得非常差),這解釋了為何十月施打,隔年二月常出現流感爆發。因為效力不足,演講者強調,國家目前建議 65 歲以上長者不要再施打傳統標準劑量疫苗。
2. 高劑量流感疫苗 (HD-IIV3) 之臨床證據
- 完整的研發歷程與安全性: 高劑量流感疫苗擁有完整的臨床試驗與觀察性研究時間軸,已大量證實其效力與安全性。
- 大型真實世界研究:DANFLU-2 (丹麥):
- 這是一項在丹麥進行的大規模隨機臨床試驗,受試者中約有 13% 為糖尿病患者,提供了龐大的 cohort 觀察其效力。
- 對糖尿病患者的益處: 雖然合併終點(流感或肺炎住院)統計上無明顯差異,但專一分析流感相關住院則有明顯差異(相對疫苗有效性 rVE 達 43.6%,favor High-Dose)。這可能與 COVID 時期肺炎診斷改變有關。
- 關鍵發現: 糖尿病 (DM) 患者施打高劑量疫苗,有助於預防流感住院;特別是 DM 超過五年的患者,預防各種原因住院的效果更好。其機轉為:糖尿病罹病時間越久,產生抗體的能力可能越差,施打含有 4 倍抗原 的高劑量疫苗,成效會更顯著。
3. 佐劑流感疫苗 (aIIV/aQIV) 之技術與優勢
- 技術: 含有 MF59®(絞股藍烯)油包水乳狀液 佐劑,能增強免疫反應,自 1997 年即獲准用於老年人。
- 優勢:
- 更高且更廣泛的抗體反應: 可產生更高的保護性抗體。綜合分析顯示,佐劑疫苗對於異源菌株 (heterologous strains, mismatch 菌株),特別是 H3N2 亞型,產生的 GMT 比值顯著高於非佐劑疫苗,具有應對流感病毒變異的潛力。
- 更持久的保護力: 隨機試驗顯示,佐劑疫苗產生的長期免疫記憶可長達一年,能提供整個流感季更完整的保護。
4. 長者增強型疫苗相對效力比較研究 (2022-2023 流行季與多重風險因素)
- 大型真實世界研究(發表於 CID 2024.8)顯示,在預防長者流感相關嚴重事件(住院)上,佐劑疫苗與高劑量疫苗皆具有相對優勢,成效皆顯著優於最傳統的雞蛋標準劑量疫苗,而細胞株疫苗在此研究中的成效看起來則沒有那麼好。具體數據顯示佐劑疫苗表現極為突出。
- 另一項針對有多重風險因素長者的研究(發表於 OFID 2024.8)結論指出:佐劑疫苗在有多重風險因素的患者中更有效 (Favor aTIV);在無風險因素族群,兩者效果無顯著差異。
第三部分:呼吸道融合病毒疫苗 (RSV Vaccine)
RSV 對糖尿病患者構成重大健康威脅,因目前成人無特效治療藥物,以支持性療法為主,因此接種疫苗是預防下呼吸道疾病的關鍵。
一、 RSV 疾病負擔與糖尿病
- 高重症風險: 研究顯示,RSV 導致的肺炎風險大約是流感的 2.7 倍,重症或死亡率大約是流感的 2 倍;住院護理率約為 COVID-19 的 1.5 倍。
- 共病風險: 數據顯示,50 歲以上具有共病(特別是慢性腎病、COPD、嚴重肥胖 BMI≥40、心臟病、糖尿病)的成人,其 RSV 相關住院率遠高於無共病者。
二、 市面上的 RSV 疫苗種類
-
佐劑蛋白質疫苗 (Arexvy): 含有 AS01E 佐劑(此佐劑與帶狀疱疹疫苗 RZV 相同)。臨床試驗、實質世界資料與生物機轉研究顯示,佐劑型疫苗可能提供高風險族群(如糖尿病前期、糖尿病、肥胖)更持久的防護優勢(一般的可能只維持半年)。其針對 RSV 相關下呼吸道疾病整體人口及有共病者(如包含糖尿病)皆展現優異的有效性。
-
非佐劑蛋白質疫苗 (Abrysvo): 二價抗原,無佐劑,可想像為較高劑量的抗原。
-
mRNA 疫苗 (mRESVIA): Moderna 生產。
-
追加劑 (Boost) 問題: 目前 FDA 要求有效性 VE 至少為 50% 且 CI 下限不低於 30%,目前問世的三款疫苗皆有達到。雖然不同時間看防範效果有略微下降,但是否需要追加 (Boost),目前還沒有很好的 Recommendation。
三、 糖尿病學會對 RSV 疫苗的接種建議
綜合專家建議與各國指引(美國 CDC、ADA、台灣 CDC 等),糖尿病學會目前對糖尿病族群提出 GRADE 1 等級最高證據的支持建議:
- 75 歲以上成人(全體): 建議施打一劑 RSV 疫苗。
- 50-74 歲具有高風險疾病之成人: 建議接種,高風險包含 糖尿病 (Diabetes mellitus)、糖尿病前期、肥胖(BMI ≥30)。
- 台灣學會核心建議: 認為 50 歲以上的糖尿病族群應就建議施打 RSV 疫苗,此證據等級高且為 Class 1 建議。
第四部分:肺炎鏈球菌疫苗 (Pneumococcal Vaccine)
糖尿病患者由於高血糖導致免疫系統受損,肺炎住院死亡率超過 4%,肺炎住院為出院後 30 天內死亡因的前三名。研究顯示,RSV 導致的肺炎風險大約是流感的 2.7 倍。接種疫苗是預防下呼吸道疾病的關鍵。
一、 接種對象原則
- 年齡: 50 歲以上所有成年人(IPD 疾病負擔已轉移至此年齡層)。
- 慢性疾病患者: 包含糖尿病、慢性心臟/肺/腎/肝病。
- 高風險/免疫功能低下者。
- 增加風險與易感者。
二、 結合型疫苗 (PCV) 的優勢與流行病學覆蓋率
- 結合型疫苗 (PCV) 優於多醣體疫苗 (PPSV):
- PCV (PCV13, PCV15, PCV20, PCV21): 誘發輔助 T 細胞依賴性免疫反應,產生更強健、更持久的免疫力,建立免疫記憶 B 細胞。對免疫功能低下族群反應佳。
- PPSV (PPSV23): 僅诱發 T 細胞非依賴性反應,無長期免疫記憶。
- 台灣本土流行菌株覆蓋率分析:
- 單劑 PCV21:專為已廣泛接種兒童 PCV7/13 的地區設計(如台灣),移除 7 種兒童常規血清型,增加 11 種新興菌株。依據本土數據覆蓋率約 65-72%,優勢顯著。
- 單劑 PCV20:包含 PCV13+7 種血清型,提供廣泛保護(含傳統 PCV7 型別)。覆蓋率約 37-46.7%。
- PCVs Immunogenicity of Diabetes Patients (臨床試驗證據):
- *STRIDE-81 研究顯示,對於糖尿病族群,PCV21 與 PCV15 + PPSV23 相比,其 immune responses 在共同血清型是 comparable 的,而在 PCV21 獨有的血清型表現更高,且耐受性良好。
- *CAPiTA 事後分析顯示,對於糖尿病患者,PCV13 的疫苗療效 (VE) 達 89.5%,顯示其保護效果。
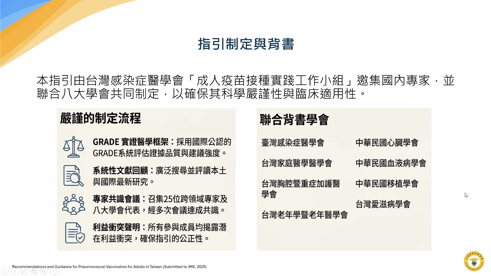
三、 成人肺炎鏈球菌疫苗接種核心建議指引 (2025 新標準)
指引經系統性文獻回顧、GRADE 審議架構與 25 位跨領域專家共識會議制定,聯合八大學會共同背書。
1. 未曾接種過肺炎鏈球菌疫苗者
- 首選建議 (Preferred): 單劑接種 PCV20 或 PCV21。單劑高效疫苗能簡化流程,且無需再追加 PPSV23。 (Class 1A 證據)
- PCV20 vs. PCV21 選擇考量:
- PCV21 首選考量: 根據本土數據,對當前台灣流行菌株提供最廣泛保護。
- PCV20 考量: 若觀察到 PCV7 血清型爆發,或需前往兒童疫苗覆蓋率低地區長期居留/旅遊時,可作為優先選項。
2. 曾接種過肺炎鏈球菌疫苗者
根據過往接種史,給予高價數結合型疫苗補強保護 (Class 1B 證據):
- 曾接種 PPSV23: 間隔 >= 1 年,接種單劑 PCV20 或 PCV21。
- 公費政策(115 年 1 月 15 日起提供): 10–64 歲符合範圍/疾病不全窮民或 65 歲以上高齡者未接種 PPV23,建議 1 劑公費肺炎鏈球菌 20 價疫苗 (PCV20);選擇性接種 1 劑 PPV23 至少隔 1 年再接 1 劑 PCV20。未曾接種 PCV23 者,接種 1 劑 PCV20。
- 曾接種 PCV13 或 PCV15: 間隔 >= 1 年,接種單劑 PCV21 (首選) 或 PCV20。
- 已完成 PCV13 + PPSV23 完整接種: 醫病共同決策可考慮添加單劑 PCV21 (首選) 或 PCV20。 (Class 2C 證據)
3. 特殊族群核心建議與共同接種
免疫功能低下患者需遵循多劑量特殊時程。PCV 可安全地與流感、COVID-19 等疫苗常規同時施打。
第五部分:帶狀皰疹疫苗 (Zoster Vaccine)
一、 感染風險與高風險建議
- 糖尿病患者高風險: 糖尿病患者感染帶狀皰疹 (HZ) 的風險顯著增加(風險比 RR 介於 1.24-2.1)。若合併微血管與大血管併發症,風險會進一步上升。
- 學會建議GRADE 1 強烈建議: 糖尿病患者建議注射帶狀皰疹疫苗狀況評級為高,GRADE 證據強度為 1 (強烈建議)。
- ADA 2026 指引亦強烈建議: 50 歲以上糖尿病患者應施打 RZV,即使先前曾接種過活性減毒帶狀皰疹疫苗也應接種。
- 各國指引(美國、德國、西班牙、義大利)一致推薦,針對 50 歲以上糖尿病患者或慢性疾病高風險成人施打兩劑 非活性重組帶狀皰疹疫苗 (RZV, Shingrix)。
二、 2026 第二型糖尿病感染與疫苗注射建議修訂與學會共識
- 依據保護力優先推薦非活性重組疫苗 (RZV): 核心效果 ≥80 歲,因此優先推薦施打此疫苗。
- 依年齡與風險分層建議:
- 50-79 歲及 80 歲以上: 優先推薦施打兩劑 RZV。
- 18 歲以上未滿 50 歲: 高風險者(如伴隨慢性腎病 CKD、心血管疾病 CVD、腦中風、免疫功能低下),建議醫師評估後施打兩劑 非活性重組帶狀皰疹疫苗 (RZV)。
- 已接種過活性活性減毒活性疫苗者: 建議評估是否接種非活性重組疫苗 RZV 至少一劑,依醫療專業人員評估指引與疾病風險考量。
- 曾發生過中風: 建議接種第 1 劑,協助預防疫苗注射,但應檢視病史個人醫療方案再予以接種。血管堵塞傷害、腦細胞傷害與風蛇疾病因素:可考慮接種非活性重組帶狀皰疹疫苗。
第六部分:其他重要疫苗建議 (Other Core Vaccines)
- COVID-19 疫苗: 所有individuals ≥6 個月,Initial series + boosters 依 CDC 指引。糖尿病為 Class 2a 重點建議。
- B 型肝炎疫苗 (HepB): 成人 <60 歲建議接種;>=60 歲基於臨床裁量。two doses。
- 白喉、破傷風、百日咳疫苗 (Tdap/Td): 核心通用,每 10 年接種一次 Tdap/Td 加強針。若未完成 Primary series,成人應補齊 3 劑包含 1 劑 Tdap。嚴重傷口管理若 last dose > 5 年建議接種包含白喉成分疫苗。
- 人類乳頭狀瘤病毒疫苗 (HPV): 建議回顧成人常規(MMR, 水痘, HPV),如適用根據便利性說明。
- MMR (麻疹、腮腺炎、德國麻疹疫苗): 若與最後一次 MMR 施打超過 15 年,建議補打 MMR:醫療人員、出國旅遊者、航空機場工作者。
- 水痘疫苗: born before 2003 (出生於 臺灣水痘疫苗納入公費前)。contraindicated in severe immunocompromising conditions。
第七部分:糖尿病患者長期血糖控制與疫苗反應研究
一、 血糖控制顯著影響疫苗有效性研究發現
- 研究指出,糖尿病患者的血糖控制顯著影響疫苗的有效性。在 COVID-19 疫苗背景下,差的血糖控制(HbA1c ≥ 7%)與較低的免疫反應及更高的突破性感染率相關。
- 關鍵結論: 良好血糖控制能提升疫苗免疫反應。 具備良好血糖控制(HbA1c < 7%)的患者示範了更高的病毒中和抗體能力和更好的 CD4+ T/細胞因子反應。
二、 長期免疫性與持續性研究發現
- Long-Term Immunogenicity and Safety of a Conventional Influenza Vaccine study: 針對長期免疫生成力進行量化與各年齡組分析,數據圖示結合結合親和力研究顯示,良好的血糖控制具有更高的 CD4+ T/細胞因子反應以及更好的結合抗體生成。
- 研究顯示有足夠證據支持糖尿病患者接種疫苗在免疫持續性或保護持久性低,數據包含不同年齡組(<56 歲及 >6 年)的長期免疫安全性生成研究。
第八部分:臨床實踐整合與核心總結
將所有疫苗建議整合為臨床實踐的核心評估與決策法則:
一、 糖尿病患者長期預防接種策略總覽 (1AStrong 建議與 1GRADE)
核心 Core 通用防護建議(不論年齡):
- 流感疫苗: 每年接種 1 劑 suitable for age and health status,Preference 增強型疫苗,GRADE 證據等級高。
- COVID-19 疫苗: Keep up-to-date with boosters,Class 2a 重點建議。
- Tdap 加強針: 每 10 年接種一次 Tdap booster。
按年齡與共病風險升級防護:
-
肺炎鏈球菌疫苗建議: 單劑 PCV20 或 PCV21 為新標準,簡化且有效,無需追加 PPSV23。
- 此建議具備強烈建議,高質量證據 (Class 1A)。
- 曾接種者之補強: 若過往曾完成 PCV13 + PPSV23 完整接種,距離最後一劑 >= 1 年,經醫病共同決策可考慮添加 單劑 PCV21(本土數據顯示覆蓋率較佳,為首選) 或 PCV20,以更能提高清淨率為優先建議。此部分屬弱建議,低質量證據 (Class 2C)。單劑高效疫苗將更能提高清淨率,為優先建議。
-
RSV 疫苗建議: 建議 50 歲以上糖尿病族群施打一劑 RSV 疫苗。
- 此建議在糖尿病族群中具有Class 1 證據等級,高強烈支持。
- 疫苗選擇偏好: Class 2a 建議優先推薦佐劑型蛋白質疫苗。臨床試驗、實質世界資料與生物機轉研究顯示,佐劑型可能可以提供高風險疾病之成人(如:糖尿病前期、糖尿病、肥胖)更持久的防護優勢。
-
帶狀皰疹疫苗建議 (RZV, Shingrix, 兩劑):
- 學會強烈建議: 糖尿病患者建議注射帶狀皰疹疫苗狀況評級為高 (Class GRADE 1),證據強度 GRADE 1 (強烈建議)。ADA 指引亦持 GRADE 1 強烈建議。
- ≥50 歲通用核心: 依據現有疫苗保護力,優先建議接種兩劑非活性重組疫苗 (RZV),即使先前曾接種過活性減毒帶狀皰疹疫苗也應接種。
- 18 歲以上未滿 50 歲高風險者: 醫師評估後再接種疫苗。若伴隨慢性腎病 (CKD)、心血管疾病 (CVD)、腦中風、免疫功能低下等高風險狀況,建議接種兩劑非活性重組疫苗 (RZV)。曾發生過中風者,建議接種第 1 劑,協助預防,但應檢視病史個人醫療方案。若有血管堵塞傷害、腦細胞傷害與風蛇疾病因素:可考慮接種非活性重組疫苗。
- 已接種過活性活減毒疫苗者: 建議醫師評估個別情況,再接種非活性重組疫苗 RZV 至少一劑。
