糖尿病患疫苗接種實務指引 Part2:RSV、肺炎鏈球菌及成人常規疫苗
高雄/嘉義長庚醫院 感染科 李禎祥教授
壹、 呼吸道融合病毒 (RSV) 疫苗接種建議
演講者指出,RSV 疫苗對於糖尿病及肥胖族群的預防建議相對複雜。中華民國糖尿病學會近期發表了針對此高風險族群的 RSV 疫苗預防專家建議 (S1, 26 March 2026),旨在整合現有實證,為臨床提供指引。
1. RSV 的疾病負擔與流行病學實證 (S2, S5, S6)
糖尿病與肥胖是 RSV 感染後導致嚴重後果的顯著風險因子。
- 住院風險顯著增加: 實證數據顯示 (S2, 2017-2018 季度數據),在 50-59 歲、60-74 歲及 75 歲的所有年齡組別中,合併有慢性疾病(如糖尿病、慢性阻塞性肺病 COPD、哮喘、冠狀動脈疾病、腦中風)或肥胖 (BMI 30-39 或 40) 的社區居住者,其 RSV 相關住院率均顯著高於無上述共病者。
- 台灣本土數據 (S5): 一項 2014-2023 年的回顧性研究顯示,台灣住院的 RSV 患者中,高達 33.7% 為 50 歲以上且合併有糖尿病。
- 嚴重度與關聯性 (S6):
- 糖尿病患因高血糖導致免疫系統受損,RSV 住院死亡率超過 4%,肺炎高居前 3 名死因。
- 糖尿病患感染 RSV 後導致肺炎的風險是大約為非糖尿病者的 2.7 倍。
- RSV 感染的住院率甚至是 COVID-19 的 1.5 倍。
2. RSV 疫苗接種對象建議 (S1, S4, S5, S6)
基於 GRADE 實證評估框架 (S5),學會給予以下建議:
- 75 歲成人: 強烈建議接種一劑 RSV 疫苗 (Class 1; 100% 專家共識)。
- 50-74 歲高風險成人: 建議接種一劑 RSV 疫苗。高風險定義包含:
- 糖尿病前期 (Class 2; Level C; 100%)。
- 糖尿病 (Class 1; Level A; 88%):此部分實證等級最高。
- 肥胖 (BMI 30 或 BMI 27 合併肥胖相關疾病) (Class 2; Level A; 100%)。
- 醫師認定之高風險疾病 (Class 2; Level B; 100%)。
- 國際指引對比 (S4): 美國 CDC ACIP (2025) 建議 75 歲及 60 歲具風險者接種;ADA (2026) 則較保守,建議 60 歲糖尿病患施打。加拿大、澳洲及台灣衛福部疾管署則傾向更廣泛的接種建議。
3. 台灣核准之成人 RSV 疫苗型別與特性 (S3, S6)
目前台灣核准用於成人的 RSV 疫苗主要有三類:
- 佐劑型蛋白質疫苗 (Arexvy): 含 AS01E 佐劑及 RSVPreF3 抗原。
- 學會建議 (S1, S6): 臨床試驗、真實世界資料與生物機轉研究顯示,佐劑型疫苗可能提供高風險族群(糖尿病前期、糖尿病、肥胖)更持久的防護優勢。演講者特別提到,其 AS01E 佐劑與帶狀疱疹疫苗 (Shingrix) 相同。
- 非佐劑型蛋白質疫苗 (Abrysvo): 含 RSVPreF3 抗原(提及高劑量抗原)。
- mRNA 疫苗 (mRESVIA): Moderna 的 mRNA 技術。
4. 疫苗效力 (VE) 與追加劑 (Boost) 考量 (S3, S6)
FDA 認證疫苗有效的標準為 VE 50% 且信賴區間下限 30%。目前核准的疫苗均達標。
- 效力數據 (S3): 佐劑型疫苗在整體族群(DM佔36%)中,第一季 VE 達 82.6%,隨季節增加略微下降(第三季為 69.1%);但在高風險族群中,VE 仍高達 100%。非佐劑型疫苗 VE 則在 50-65% 之間。
- 追加劑 (Boost) 需求: 雖然防護效果隨時間有略微下降趨勢,但目前尚無明確建議 (No Recommandation) 指出是否需要 Boost,需更多時間考量。現階段仍建議先完成常規施打。
- 治療限制: 目前無專門治療藥物,主要以支持性療法為主,凸顯疫苗預防之下呼吸道疾病的重要性 (S3, S6)。
貳、 肺炎鏈球菌疫苗 (Pneumococcal Vaccine) 策略
肺炎鏈球菌疫苗接種策略複雜,需考量公費政策、本土流行病學及個體風險。
1. 公費政策與接種對象 (S7, S8)
台灣 CDC 自 115 年 1 月 15 日起提供公費成人肺炎鏈球菌 20 價結合型疫苗 (PCV20)。
- 接種指引原則 (S8): 演講者建議接種對象應基於 IPD (侵襲性肺炎鏈球菌疾病) 疾病負擔。
- 年齡轉移: 實證顯示 IPD 疾病負擔已轉移,建議 50 歲所有成人皆應接種,而非僅限於 65 歲以上。
- 高風險族群 (不分年齡):
- 免疫功能低下/特殊狀態:腦脊液漏 (CSF liquid)、人工耳蝸植入、脾臟功能損害(如脾臟切除)、慢性腎病 (CKD)、惡性腫瘤、HIV 感染、血液惡性腫瘤、器官移植、HSCT、CAR-T 治療等。
- 慢性共病 (Chronic Medical Conditions):慢性心臟病、慢性肺病 (COPD、氣喘)、CKD、慢性肝病、糖尿病。
- 增加風險與易感染者:吸菸、酗酒、使用毒品、長期照護機構居民。
- 糖尿病患為慢性共病族群,屬疫苗接種對象 (S8, S21)。
2. 疫苗種類與技術發展史 (S9, S10)
主要分為兩大類:
- 結合型疫苗 (PCV): 如 PCV13, PCV15, PCV20, PCV21。
- 機制 (S9): 刺激 T 細胞依賴性免疫反應,產生強烈、持久的免疫反應,建立 Memory B 細胞 (免疫記憶)。對免疫功能低下族群能誘發更佳反應。
- 多醣體疫苗 (PPSV): 如 PPSV23。
- 機制 (S9): 催發 T 細胞非依賴性免疫反應,無法產生持久免疫記憶。認為PPSV可能逐漸不符現況醫學需求。
疫苗發展趨勢 (S9, S10): 早期 PCV 疫苗(PCV13, 15, 20)是在 PCV7 (血清型 4, 6B, 9V, 14, 18C, 19F, 23F) 的基礎上增加型別。然而,隨著疫苗施打,出現了「血清型替換」現象,非疫苗株感染增加。因此發展出全新的 PCV21,針對新興型別設計。
3. 本土流行病學與疫苗選擇 (PCV20 vs. PCV21) (S11, S12, S13, S14, S15)
選擇 PCV20 或 PCV21 應基於本土最新流行病學數據。台灣兒童 PCV 疫苗覆蓋率極高,顯著改變了成人流行的血清型。
- 血清型覆蓋率趨勢 (S11): 數據顯示 (2008-2022),65 歲以上成人 IPD 中,PCV7 和 PCV13 包含的血清型比例逐年下降,顯示非疫苗型別逐年上升。
- PCV20 vs. PCV21 覆蓋率 (65歲以上成人 IPD):
- PCV20: 覆蓋率逐年衰退,目前不到五成 (約46.7%) (S12)。在 TOP 5 IPD 血清型中,覆蓋率更是從 38% 降至 30%-37% (S13)。對於死亡相關血清型覆蓋率僅為 44% (S14)。其包含 PCV13 的 13 種型別外加 7 種,優勢在於包含傳統 PCV7 型別 (S15)。
- PCV21: 為全新設計,移除 PCV7 型別,增加 11 種新興菌株(如 15A, 23A, 35B 等)。覆蓋率逐年上升,已將近七成 (約67.4%-72%) (S12, S15)。在 TOP 5 IPD 血清型中,覆蓋率從 60% 增加至 85%-100% (S13)。對於死亡相關血清型覆蓋率較高,為 65.9% (S14)。
- 選擇建議 (S15, S16):
- 長期居住台灣且無出國需求:首選 PCV21。因台灣兒童疫苗打得很好,PCV7 型別已顯著減少,PCV21 對當前流行菌株(如顯著流行的 15A, 23A)保護效果最佳。
- 前往兒童疫苗覆蓋率低的國家旅遊或長期居留:考慮 PCV20。因可能仍需要傳統 PCV7 型別的保護。
- PCV21 預計於 4 月份取得藥證 (S15)。
4. 糖尿病患之臨床實證與血糖控制 (S20, S21, S22)
- 臨床試驗實證 (S20):
- PCV21 (STRIDE-8 研究): 用於 18-64 歲高風險群(含 DM),顯示其免疫原性與 PCV15 + PPSV23 相當,且耐受性良好,無疫苗相關 SAE。糖尿病定義為 HbA1c 9%。
- PCV13 (CAPiTA 研究後續分析): 顯示在糖尿病患中VE 達 89.5% (95% CI 65.5-96.8),顯著高於非糖尿病患。
- Meta 分析與觀察性研究 (S21): 實證顯示糖尿病患 IPD 風險為 2.42 倍,死亡率 OR 為 1.61 倍,肺炎球菌肺炎住院率 OR 為 2.98 倍。糖尿病患預後較差,應在疫苗計劃中加以針對。
- 血糖控制影響 (S22): 雖然部分實證顯示糖尿病不影響疫苗的免疫生成性 (Immunogenicity) 或保護時間。但演講者引用數據指出,血糖控制不佳 (HbA1c > 7%) 會導致疫苗免疫反應 (Response) 較差。因此建議在血糖控制較好時施打,成效更佳;若遇流行期,則有打總比沒打好。
5. 接種時程建議(台灣感染症醫學會共識 2025) (S16, S17, S18, S19)
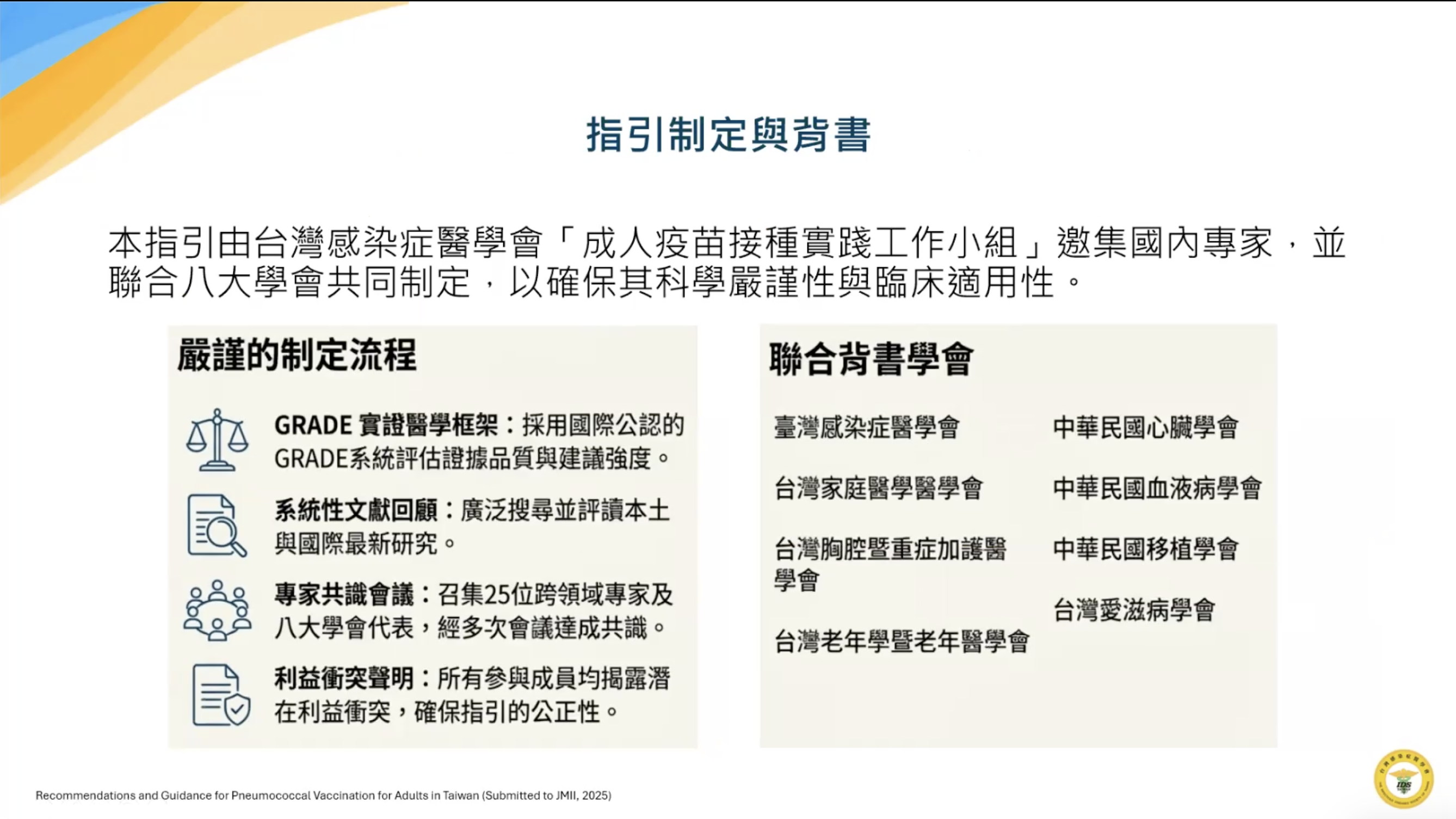
本指引由 GRADE 實證評估框架制定,聯合八大學會共同背書 (S19)。
- 未曾接種者 (S16, S18):
- 首選 (Preferred):單劑 PCV20 或 PCV21。單劑高價疫苗簡單、順從性高,且覆蓋率佳,無需追加 PPSV23 (Evidence 1A)。
- 替代方案:先打 PCV13/15,間隔 1 年(免疫低下、人工耳蝸、腦脊液漏縮短至 8 週)後補打 PPSV23;或單劑 PPSV23。
- 曾接種者(銜接建議) (S17):
- 曾打過 PPSV23:間隔 1 年,打 PCV20 或 PCV21 (Evidence 1B)。
- 曾打過 PCV13/15:間隔 1 年(特殊狀態縮短至 8 週),打 PCV21 (首選) 或 PCV20 (Evidence 1B)。
- 已完成 PCV13+PPSV23 完整接種:距離最後一劑 1 年,可經 醫師共同決策 (Shared Decision Making, SDM) 考慮自費增加 PCV21 (首選) 或 PCV20 (Evidence 2C)。此部分目前公費未覆蓋。
- 共同接種 (S18): 可安全地與流感、COVID-19 等常規疫苗同時施打。
參、 帶狀疱疹 (Herpes Zoster, HZ) 疫苗建議
帶狀疱疹是由水痘-帶狀疱疹病毒 (VZV) 再激活引起,糖尿病是其重要共病,各國指引均高度建議接種。
1. 糖尿病患風險與實證 (S23, S24, S25, S26, S27)
- 風險顯著增加: 多項 Meta 分析 (Kawai, Yawn 2017; Mareque et al. 2019; Marra et al. 2020; Huang et al. 2022) 均證實糖尿病患者發生帶狀疱疹的風險顯著高於控制組(Pooled RR 介於 1.24 到 2.1 之間),且 30-44 歲年輕族群風險甚至達 3.7 倍 (S23)。合併有大小血管損傷等併發症時,風險更高。
- 國際指引建議: 美國 CDC ACIP、德國 STIKO、西班牙、義大利、加拿大魁北克等均建議糖尿病患接種。
- 美國 ADA 建議 (2026): 50 歲糖尿病患者應施打兩劑 Shingrix (非活性重組疫苗, RZV),即使以前已接種過活性減毒疫苗 (ZVL)。此為 GRADE 1 的強烈建議 (S25, S26)。
- 台灣學會建議 (2026版修訂):
- 50 歲糖尿病族群: 強烈建議接種兩劑 RZV。
- 18 到未滿 50 歲高風險者: 若伴隨慢性腎臟病 (CKD)、高血壓、心血管疾病、腦中風、免疫低下等共病,等同 50 歲以上,建議接種兩劑 RZV (S26, S27)。
- 曾發生過帶狀疱疹:建議發病後一年再施打。
- 曾打過活性疫苗:建議至少間隔一年後再打 RZV,並評估相關風險 (S26)。
2. 安全性與常見問題
- Shingrix (RZV) 為非活性重組疫苗,對免疫低下族群安全,VE 高達八到九成。
- 接種後仍皮蛇復發: 疫苗無法 100% 預防,但即使復發,嚴重度也會比未施打者輕。
- 佐劑效應: RZV 使用 AS01B 佐劑(與 RSV 疫苗 Arexvy 佐劑類似),局部反應(如疼痛)較明顯,但嚴重全身性副作用不多。甚至有研究顯示,此類佐劑疫苗可能產生相關性效益,如減少失智症發生,不過此為相關性研究,不宜直接對病人做療效宣稱。
肆、 成人常規疫苗與綜合評估
除上述三大呼吸道疫苗外,糖尿病患也應檢視其他常規疫苗接種史。多種非活性疫苗可同時接種(分不同部位),但需考量病人的接受度,應以預防呼吸道感染疫苗為優先 (S28, S33, S37)。
1. 破傷風、白喉、百日咳 (Tdap/Td) 疫苗
- 建議: 演講者強調所有年齡層每 10 年 Boost 一劑 Tdap 或 Td (Evidence 2) (S28)。
- 實務: 臨床上常在急診處理外傷時順便 Boost。若為乾淨輕微傷口且超過 10 年未接種,應追加四價破傷風毒素疫苗;汚染傷口則超過 5 年未接種應追加 (S29)。
2. 人類乳突病毒 (HPV) 疫苗
- 建議: 15 歲以上初始接種者,施打三劑 (0, 1-2, 6 個月) (S30)。
- Shared Decision Making (SDM): 27 到 45 歲成人可經 SDM 決定是否補打 2-3 劑 (S30)。糖尿病患若符合年齡且有風險,可考慮施打。
3. 麻疹、腮腺炎、德國麻疹 (MMR) 疫苗
需區分出生世代判斷免疫力:
- < 1965 年出生: 大多得過,具天然感染免疫,無需接種。
- 1966–1977 年出生: 免疫狀況混合。
- 1978–1991 年出生(演講者強調): 台灣開始施打一劑 MMR,時間久了保護力已下降 (Gap),最需要 Boost 重新補打。
- 1992 年出生: 打過兩劑完整的 MMR,保護力較好,但若超過 15 年,保護力也可能下降。
- 建議: 高風險族群(醫療人員、常出國旅遊者、航空/機場人員、1978-1991出生未確定疫苗史者)或最後一次 MMR 超過 15 年者,可補打一劑 MMR。
- 缺貨警訊: 演講者提醒,因兩家廠商將產能轉去製作 HPV 和 RZV 等更昂貴的疫苗,MMR 未來可能缺貨,有需求者應盡快接種。
4. 水痘 (Varicella) 疫苗
- 免疫判斷: 天然感染過水痘者具終身免疫。
- 台灣常規: 民國 93 年 (2004) 正式納入公費,提供給 92 年 (2003) 1 月 1 日以後出生的幼兒。
- 建議: 2003 年前出生且未得過水痘者,建議自費補打兩劑。
- 禁忌症: 水痘疫苗為活性減毒疫苗,嚴重的免疫受損者為禁忌症 (VAR contraindicated)。
5. 流感疫苗 (Influenza)
- 糖尿病患者高度建議每年注射 (Evidence 3) (S28)。
- 建議使用非活性疫苗或重組疫苗,避免活性減毒鼻噴疫苗。
- 加強型疫苗: 台灣 CDC 宣布今年起提供 65 歲以上長者公費佐劑型流感疫苗(非 High Dose)。左劑型可產生較強的 Memory B 細胞反應,保護效期較長。安全性與常規疫苗相當。病毒株均依照 WHO 建議,不分廠牌皆同。
6. COVID-19 疫苗
- 糖尿病患為高風險群,應根據 CDC 指引維持最新接種狀態 (Stay up-to-date with boosters) (Evidence 3) (S28)。
- 演講者提到 COVID-19 病毒變異快,疫苗保護力難趕上,需與病人 SDM 討論風險效益。
伍、 糖尿病患疫苗接種流程與五步黃金法則
為了有效地在臨床推廣疫苗接種,演講者與 Slides 提供了結構化的評估流程與法則。
1. 成人糖尿病患疫苗接種流程圖 (S33, S34, S35, S37)
實證的客製化評估流程:
- Assess: 評估年紀、疫苗接種史、風險因子。
- Core Vaccines(所有糖尿病成人都應接種,優先級最高):
- 每年流感疫苗。
- COVID-19 疫苗 (SDM)。
- 肺炎鏈球菌疫苗: 首選單劑 PCV20/PCV21;替代為 PCV13 PPSV23。
- 每 10 年 Tdap Booster。
- 註:應以預防呼吸道感染(流感、COVID-19、肺炎鏈球菌)為最優先 (S37)。
- Age Check:
- < 50 歲: 若合併 CKD、CVD,加打帶狀疱疹疫苗 (RZV, 2劑)。
- 50 歲: 一律接種帶狀疱疹疫苗 (RZV, 2劑);考量接種 RSV 疫苗(75歲以上強烈建議,50-74歲有風險者建議)。
- Routine Checklist: 檢視 MMR、HPV、水痘、Tdap 等是否需要 Boost。
- Administration: 多種疫苗可以同時接種 (can co-administer)。
2. 臨床評估的五步黃金法則 (S36)
演講者提出的實務評估思維:
- Step 1:判斷基準年齡: 建立防護底線。
- Step 2:評估共病與狀態: 依據疾病史追加防護(如糖尿病患需加強防護)。
- Step 3:確認型別與頻率: 掌握接種種類間隔與施打情境。
- Step 4:排查禁忌症: 確認細胞細禁忌(如活性疫苗對免疫低下的限制)與暫緩指標。
- Step 5:掌握最新更新: 使用 2025 最新指引(如採用 PCV21 等本土數據)。
結語
疫苗接種是糖尿病患健康管理的「第四根柱子」(血糖、血壓、血脂之後)。雖然糖尿病本身可能使疫苗產生的免疫效價略低(特別是血糖控制不佳時),但有打總比沒打好,對於血糖控制不佳、高齡或有眾多共病的糖友,其預防效益更顯著。基層醫師應積極落實核心疫苗的觀念,利用 Shared Decision Making (SDM) 鼓勵病人施打。
專家座談與臨床實務 QA 彙編
壹、 帶狀疱疹 (HZ) 疫苗與流感疫苗之臨床實務
Q1:臨床上遇到 50 歲以上糖尿病患施打兩劑非活性重組帶狀疱疹疫苗 (RZV) 後,仍發生帶狀疱疹复發,應如何回應病人?
- 李禎祥教授:
- 疫苗非 100% 預防: 必須與病人溝通,沒有任何疫苗能達到 100% 的保護力(Vaccine Efficacy, VE)。雖然 RZV 的 VE 已高達 80%-90%,極為優秀,但仍有少數個案可能發生「突破性感染」。這概念如同購買保險,是降低風險而非完全免除風險。
- 減輕嚴重度: 即使不幸復發,實證顯示接種過疫苗的患者,其帶狀疱疹的嚴重度、疼痛時間以及發生疱疹後神經痛 (PHN) 的風險,都會顯著低於未接種者。這也是 SDM (共享醫療決策) 時的重要論點。
Q2:65 歲以上長者公費接種的「加強型」流感疫苗(如佐劑型),其副作用是否會隨抗原量或佐劑的加入而增加?
- 李禎祥教授: 根據現有數據,佐劑型流感疫苗在安全性與耐受性上,與傳統四價非活性流感疫苗 (GIV) 相當。雖然佐劑可能增加局部反應(如注射部位疼痛),但全身性副作用(如發燒)並不顯著,且通常持續時間短暫,臨床醫師無須過度顧慮。
Q3:破傷風疫苗是否有本土證據支持每 10 年 Boost 一劑的必要性?其效力 (VE) 如何定義?
- 李禎祥教授:
- 適應症與適應症外使用: 破傷風疫苗(如 Tdap)在藥證適應症上通常未直接標註每 10 年追加(Boost)的 end point 臨床研究。許多臨床 Boost 是在受傷急診時順便施打,其適應症是用於外傷後的破傷風預防。
- 免疫橋接 (Immunobridging): 現代疫苗研發常採用免疫橋接概念。若 Boost 後產生的抗體效價(Titer)與當初進行大型臨床 VE 研究時達到的效價相當,FDA 即認可其具有相同的保護效果(學理上如 80%-90% 的 VE)。因此,每 10 年 Boost 的建議主要基於抗體效價隨時間衰退的學理推論。
貳、 肺炎鏈球菌疫苗 (PCV) 選擇策略與血糖影響
Q4:糖尿病患若血糖控制不佳 (HbA1c > 9%),是否應等血糖控制好再施打肺炎鏈球菌疫苗 (NMOC Vaccine)?
- 李禎祥教授:
- 免疫成效考量: 所有的疫苗皆建議在個體免疫狀況較佳時施打。實證顯示良好血糖控制(HbA1c < 7%)能誘發較高的中和抗體效價與更好的 CD4+ 細胞反應。因此,時間允許下,先將血糖控制在目標範圍再施打,能獲得最佳的免疫生成性(Immunogenicity)。
- 流行期考量: 然而,若處於疾病高度流行期或社區爆發時(Epidemic),則應遵循「有打總比沒打好」的原則盡快接種,即使血糖控制未臻理想,仍能獲得一定程度保護。
Q5:PCV21 疫苗為何能宣稱提供更持久甚至「終身」的保護?其機制為何?
- 李禎祥教授:
- 血清型替換現象 (Serotype Replacement): NMOC 疫苗的發展史就是與血清型替換的對抗。NMOC 血清型約 100 種,打完 PCV13/15/20 後,非疫苗覆蓋株就會逐漸增加。
- PCV21 的獨特設計: PCV21 並非是在 PCV20 的 Template 上「+1」,而是完全跳脫 PCV7 的基礎,針對當前流行的非傳統菌株重新設計。雖然它目前覆蓋率高(台灣本土約七成),但這並非「終身太平」。演講者推測,5-10 年後 PCV21 未覆蓋的菌株極可能再度上升,疫苗廠屆時又需發展更新的疫苗(如 25價)。因此,NMOC 疫苗施打是一個動態的、與細菌生態演變共存的過程。
Q6:若已完成公費 PCV20 接種,自費再打 PCV21 是否可行?反之亦然?
- 李禎祥教授:
- 自費可行性: 公費政策目前規定只能接種一種。若是自費接種,打了 20價後再打 21價是可行的(反之亦然),因為兩者包含的血清型譜不盡相同(尤其 PCV21 增加許多新興菌株)。
- 銜接間隔: 根據指引銜接建議(情境一/二),不同價數结合型疫苗銜接最短應間隔 1 年 (口述延伸回答建議最短不小於 8 週,但 1 年為常規建議)。
參、 疫苗同時接種與指引修訂策略
Q7:臨床建議糖尿病患應接種多種疫苗,在時程規劃上有何禁忌或間隔要求?
- 李禎祥教授:
- 同時接種原則: 理論上,非活性疫苗(Inactivated Vaccine)皆可同時接種,MMR 等活性減毒疫苗則應避免。
- 實務考量: 需考慮病人對一次施打多針的心理與局部疼痛忍受度(演講者經驗:一次三支為極限,不敢打第四支)。
- 優先級優先: 臨床建議放模糊一點:呼吸道疫苗(流感、COVID-19、PCV、RSV)應作為最優先優先 (Priority),其餘疫苗(如 RZV, HPV)可間隔安排在下一次回診施打。
Q8:美國 CDC (ACIP) 對 COVID-19 疫苗採用 Shared Decision Making (SDM),醫師應拿什麼實證來與糖尿病病人討論?
- 李禎祥教授:
- SDM 的精神: 美國將 COVID-19 疫苗由「全人口強制接種」轉為 SDM,主要是因其不再是全球緊急大流行。醫師與高風險族群(如 DM)討論時,應評估其個人風險:若過去未曾感染過、過去接種嚴重度、或有其他嚴重共病,則 Boost 的效益大於風險。
- 追不上變異株: 醫師應誠實告知病人,目前 COVID-19 疫苗的更新速度仍感不上病毒變異的速度,這也是 SDM 討論時需納入的資訊。
Q9:對於年輕、immune compromise(免疫低下)的糖尿病患者(如伴隨嚴重慢病),疫苗效果是否會變差?是否需要克制化施打時程?
- 李禎祥教授:
- 共病影響大: 免疫功能衰退不僅看年紀,共病嚴重度(CKD、CVD、脂肪肝等)也是關鍵。共病越多,疫苗反應確實越差。
- 流感疫苗不追加: 有人曾提議流感疫苗是否需要半年 Boost 一次,但 CDC 考量後續 outbreak 多為小規模且病毒株可能已變異,因此目前流感仍維持每年施打一劑(首選左劑型,效期較長),不建議客製化半年 Boost。
Q10:是否建議將糖尿病病人的疫苗接種實施率(尤其是「核心疫苗」觀念)納入糖尿病疾病品質認證的 KPI?
- 各專家共識: 這是一個非常重要的策略方向。尤其是與呼吸道有關的「核心疫苗」概念(不分年齡、型別),應鼓勵各醫院與基層診所推動,並可考慮納入評鑑推廣項目。
